海角网海角原创_广州市九一食品有限公司_国产永久免费crm系统
收藏本站
学校官网
English
首页
学院概况
学院简介
现任领导
组织机构
历任领导
师资队伍
师资队伍概况
教师风采
教师风采(教师主页)
教育教学
本科生教育
专业介绍
培养计划
精品课程
教研成果
资料下载
教学大纲
研究生教育
导师简介
在校研究生
培养计划
招生简章
资料下载
科学研究
油气信息探测与仪器装备研究团队
智能控制方法与技术研究团队
油气信号处理及资料解释研究团队
数智融合理论及应用研究团队
实验中心
学生工作
工作动态
党团建设
资料下载
就业信息
学生组织
青年志愿者服务队
国产永久免费crm系统
组织建设
政治学习
工会工作
主题教育
招生专栏
办学条件
学院简介
师资队伍
科研特色
平台支撑
专业学科
专业介绍
培养计划
学生培养
学科竞赛
就业升学
奖助学金
优秀学子
优秀毕业生
优秀在校生
精彩长大
下载专区
联系我们
校友园地
校友风采
图映岁月
校友名录
校友捐赠
首页
学院要闻
广州市九一食品有限公司
学术动态
学院概况
学院简介
现任领导
组织机构
历任领导
师资队伍
师资队伍概况
教师风采
教师风采(教师主页)
教育教学
本科生教育
专业介绍
培养计划
精品课程
教研成果
资料下载
教学大纲
研究生教育
导师简介
在校研究生
培养计划
招生简章
资料下载
科学研究
油气信息探测与仪器装备研究团队
智能控制方法与技术研究团队
油气信号处理及资料解释研究团队
数智融合理论及应用研究团队
实验中心
学生工作
工作动态
党团建设
资料下载
就业信息
学生组织
青年志愿者服务队
国产永久免费crm系统
组织建设
政治学习
工会工作
主题教育
招生专栏
办学条件
学院简介
师资队伍
科研特色
平台支撑
专业学科
专业介绍
培养计划
学生培养
学科竞赛
就业升学
奖助学金
优秀学子
优秀毕业生
优秀在校生
精彩长大
下载专区
联系我们
校友园地
校友风采
图映岁月
校友名录
校友捐赠
教育教学
本科生教育
专业介绍
培养计划
精品课程
教研成果
资料下载
教学大纲
研究生教育
导师简介
在校研究生
培养计划
招生简章
资料下载
首页
-
教育教学
-
本科生教育
-
教研成果
- 正文
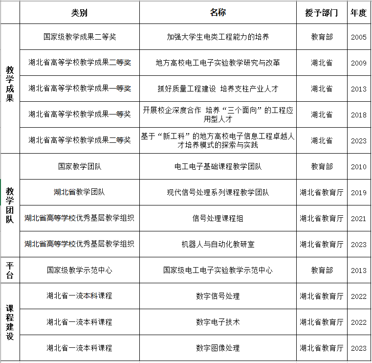
近年来学院主要教学质量工程建设成果
时间:2023-10-15 作者: 浏览次数:
下一篇:
近五年教研成果一览表